Dataset Open Access
Thiele, Samuel Thomas;
Kereszturi, K.;
Heap, M. J.;
Kidd, M.;
Tramontini, M.;
Rosas-Carbajal, M.;
Gloaguen, Richard
Data and jupyter notebooks used for the publication "Hyperspectral mapping of density, porosity, stiffness, and strength in hydrothermally altered volcanic rocks".
| Name | Size | |
|---|---|---|
|
1_Alteration.ipynb
md5:d634f81413cf451715c1329392463b2c |
2.3 MB | Download |
|
2_DataPrep.ipynb
md5:8596b52386e60d4d08e0f49e6881d7f8 |
48.8 kB | Download |
|
3_Regressions.ipynb
md5:7c23bacaa4ea0e3f155577cba6798a66 |
318.5 kB | Download |
|
4_EnsemblePrediction.ipynb
md5:14b5b0d04b80672010760b1f486fb277 |
287.9 kB | Download |
|
5_SHAP.ipynb
md5:42c379385a25ea1b2855f1b37df53a57 |
1.0 MB | Download |
|
lwir.hdr
md5:3fda84139ca5844627101a7c9b3c8489 |
10.3 kB | Download |
|
lwir.lib
md5:9e9671f161b84de4ca7496d237f94859 |
298.3 kB | Download |
|
mechAvg.npy
md5:ae7605f80593e7e31d476a42623e9abf |
23.3 kB | Download |
|
mwir.hdr
md5:7e6eb2a4d375955ea189d67d2e68de4c |
12.3 kB | Download |
|
mwir.lib
md5:201931aef07583c1f0407468a3cf44a5 |
892.0 kB | Download |
|
README.md
md5:f5c14d13b3e30dbb7f79afd00bfe826c |
159 Bytes | Download |
|
sampleIDs.npy
md5:045df031d8390d7e978125bb31cfe954 |
52.3 kB | Download |
|
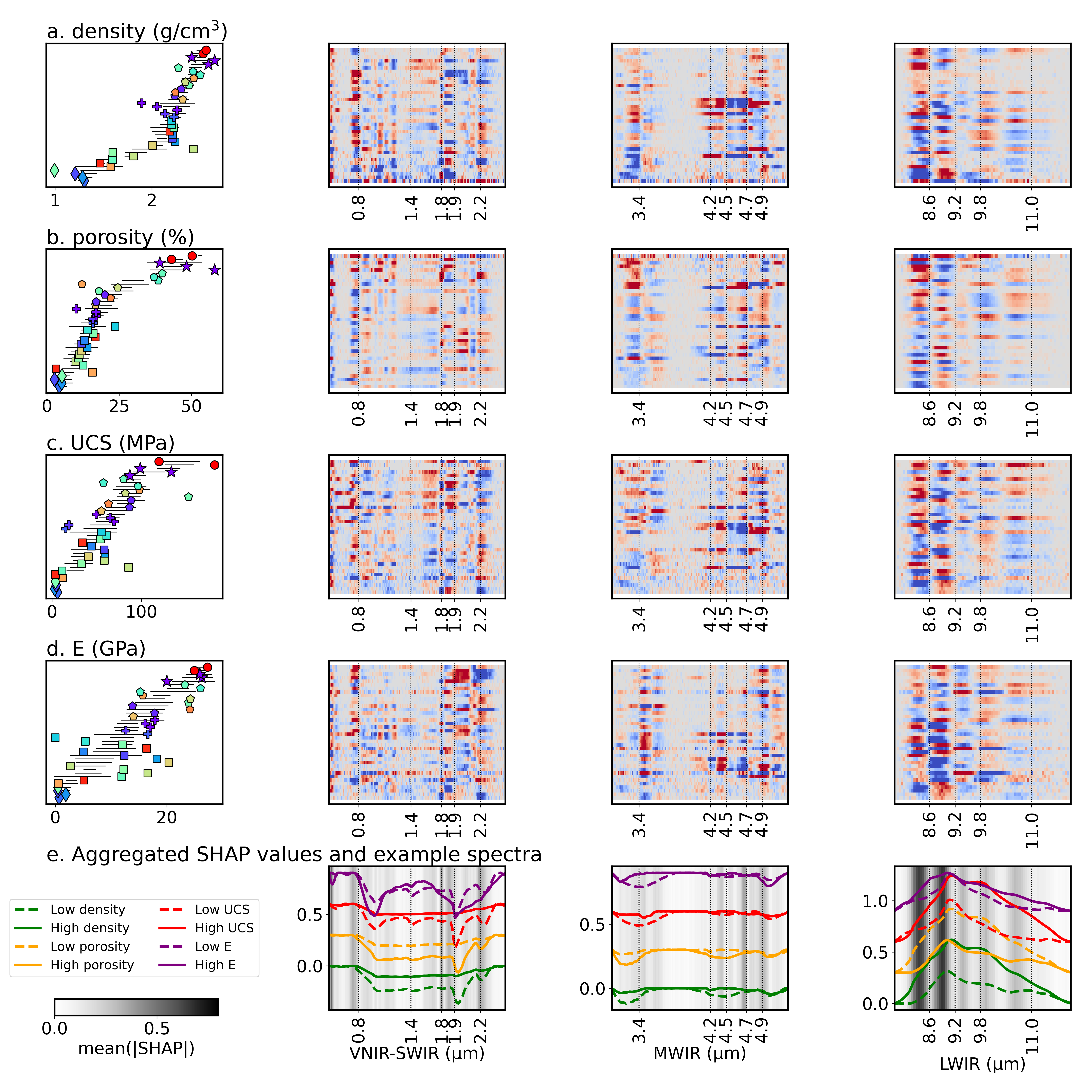
shap_andesite_all.png
md5:28b6b67b0d1ea9867dd8cfa09a35b471 |
1.5 MB | Download |
|
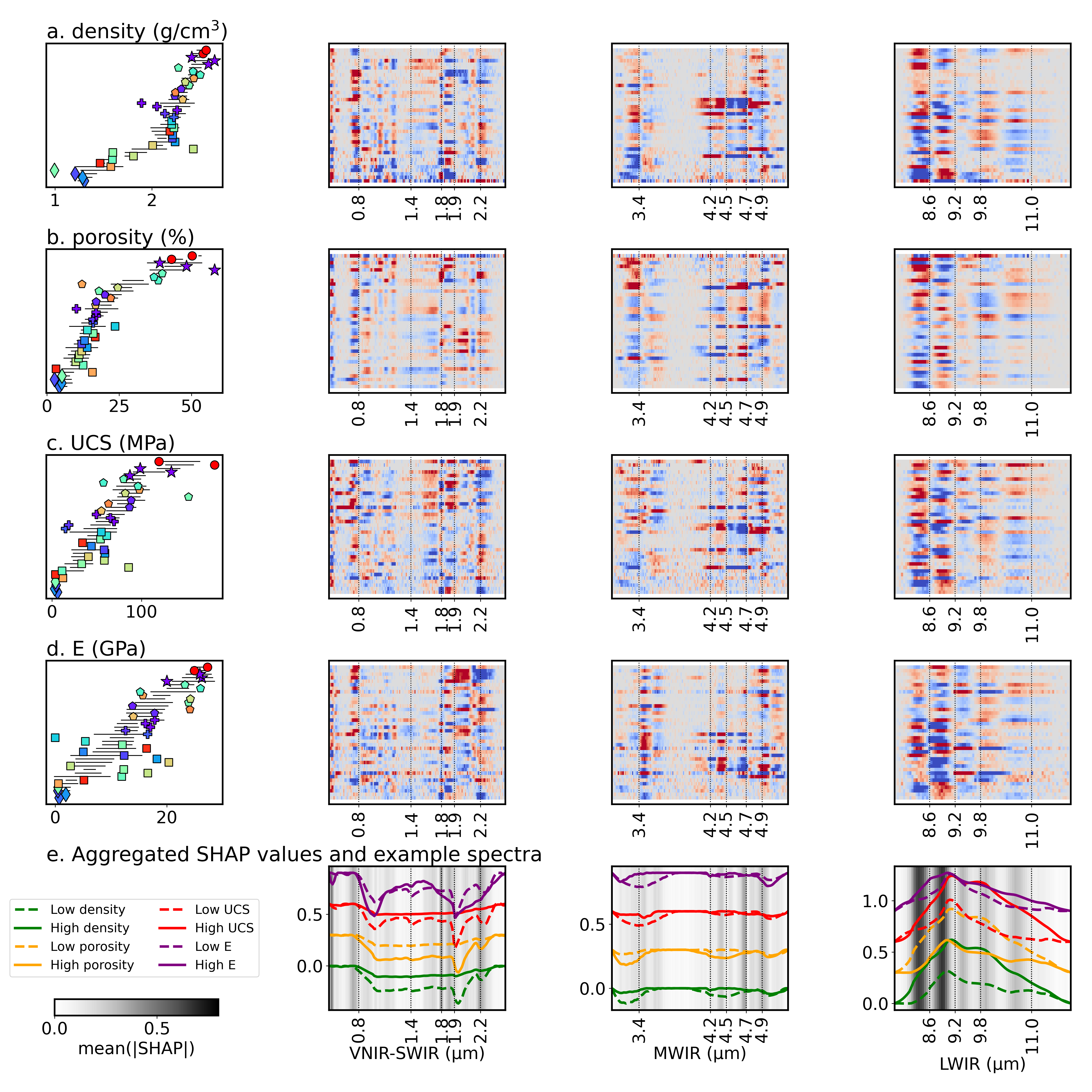
shap_basalt_all.png
md5:8039ae7f364f3288d45975aa83b34de8 |
1.4 MB | Download |
|
swir.hdr
md5:38fcbb25e5512e72de89f141fc63908d |
13.6 kB | Download |
|
swir.lib
md5:33bc375e9f676dd3007e9a82b514cac4 |
1.3 MB | Download |
|
SWIR_MWIR_LWIR_SpecLib_v3b.xlsx
md5:ec801e2844db1599fa494f605f129ace |
3.3 MB | Download |
|
volcanoes.npy
md5:a6ede7c3d111ff7dde25c18d37a7efeb |
43.6 kB | Download |
| All versions | This version | |
|---|---|---|
| Views | 407 | 407 |
| Downloads | 514 | 514 |
| Data volume | 342.1 MB | 342.1 MB |
| Unique views | 376 | 376 |
| Unique downloads | 342 | 342 |